IambOO is a cyber security company founded in 2007 within the CNR research center in Pisa, Italy. It is composed of a team of technicians with strong expertise in the field of cyber security. IambOO focuses its efforts on software design and development, mobile application development, and information security consulting.
In addition, IambOO offers a consulting service aimed at supporting delivery.
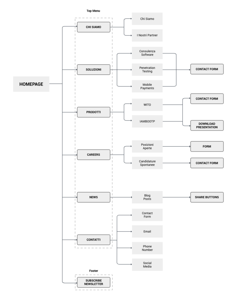
Having a website is crucial for IambOO as it showcases their expertise in cyber security and allows them to reach a wider audience. It also enhances their credibility and makes it easier for potential clients to contact them.
π© Role
UI/UX Designer
- βDefine the features
- Visual and interaction design
- Development collaboration
π€ Stakeholders
- Managers
- Marketing Team
π§± Design approach
Prioritizes the needs and preferences of the website’s target audience. Understanding what users want to achieve on the website, tailors the design to provide a more informative and intuitive experience making it easy for users to understand and engage with the content.
π How it started
- Gathering information about the user base.
- Discussions with stakeholders.
- Technical discussions with developers.
πͺ The first steps
It started with research, which consisted of:
- Market Research
- User research
π‘ Learnings
Prioritizing user-centered design: The website should prioritize the needs and goals of the users, making it easy for them to find the information they are looking for and interact with the site.
π Conclusion
In conclusion, the new design and user flow of IambOO’s website have greatly enhanced the trust and interaction of visitors with the company. The focus on user-centered design, prioritizing user privacy, and offering easy-to-use solutions have made it easier for visitors to find the information they need and interact with the company through the contact form.
The visually appealing design, combined with the functional and intuitive user flow, has also helped to establish a sense of reliability and uniqueness, making IambOO’s website a true representation of their brand.
As a result, the new design has greatly improved the overall user experience and has helped to establish a stronger connection between the visitors and the company.


